QA 是記錄經驗 (看到什麼、嚇到什麼) 最直接、簡潔的方法!

你可以想一下,
它基本上就是我們大腦或文件的「重點索引」,
透過一問一答的方式,快速從一堆資料中快速找到,並且直接對症下藥。

有問,就代表需求,
回答,就是經驗。

寫下來,以後就能問 AI 得到團隊精準提煉過的回答
資深同仁就不用一直重複回答同樣的問題了。

既然寫 FAQ 這麼重要,
有快速將「經驗」整理出來的技巧或流程嗎?

當然有!

而且還可以像工廠生產一樣,
透過明確的規格和 SOP,只要照著做,就可以「快速」產生「大量、高品質」的內容,並降低撰寫門檻。


從文件摘要
既然是文件的「重點索引」,
第一步當然就是從現有的文件找出問題的解答囉。

回答的結構就可以這樣寫:

文件的重點摘要 (簡短解答)

更詳細的說明,
請參考「來源文件的標題」 (連結到來源文件)


這樣的好處是

  1. 對症下藥
    先解決問題。

  2. 減少錯誤
    因為是摘要文件重點且簡短,寫錯的機率就會減少,也降低寫的壓力 (萬一寫錯了怎麼辦?)。

  3. 好維護
    就參考同一份資料的來源,減少重複資料,就不用兩邊一起改。


參考 AI & wikipedia
可作為交叉驗證與補充內容,進一步提升 FAQ 的準確性與完整性。 

因為

  1. AI 很厲害
    學習了全人類的公開知識,內容通常較為全面,常常比我們有「經驗」。

  2. Wikipedia 正確性高
    彙整了人類群體的智慧,正確率高、更新快且涵蓋面廣。



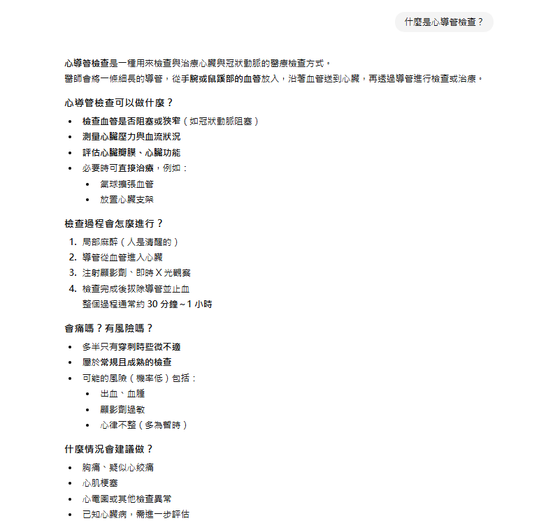
以下就以護理衛教「什麼是心導管檢查?」為例,
展示具體的操作流程 ~
重點

  1. 初版 ~
  2. 1.
    找到來源文件
    直接從衛教手冊中查找。

    萬一不好找呢?
    因為衛教通常是公開資料,就可以善用 Google 搜尋喔。

    例如,長庚醫院就可以下關鍵詞

    心導管檢查、長庚

    通常就能搜尋到「長庚醫院內」關於心導管檢查的衛教指導手冊。
  3. 2.
    針對問題,從衛教指導整理重點
    根據衛教內容,擷取重點摘要。

    接著,
    「參考資料」的方式,連回原衛教內容。


    參考的內容結構:
    1. 先講重點
    2. 補充理由、舉例子 (optional)
    3. 更詳細的說明,請參考「衛教指導」


  4. 改善 (1) ~ 參考 AI
  5. 3.
    問 AI
    透過詢問 AI,
    看看有沒有值得參考的內容。
  6. 4.
    將「亮點」補充回 QA
    AI 的解釋,
    說明得更具體,就將內容補進去。


  7. 改善 (2) ~ 參考 wiki
  8. 5.
    找 wiki
    搜尋關鍵字「心導管 wiki」
    通常就能找到 wikipedia 的內容。
  9. 6.
    將「亮點」補充回 QA
    心導管檢查有很多說法,民眾可能會搞混。

    參考 wiki 的內容後,
    也把不同的說法寫到「補充說明」。


  10. 改善 (3) ~ 補圖
  11. 7.
    衛教指導有,直接用
    將衛教指導的圖片,補進 QA 中。
  12. 8.
    google 搜索圖片
    如果衛教指導沒有,就用 google 找圖囉。
    確認資訊正確後,就把它下載。

    補充說明:
    有時候不一定能找到適合的,但常常可以找到一些呈現的靈感。
  13. 9.
    用 AI 產圖
    如果找到的圖有版權問題,或想統一設計的風格,
    就可以請 AI 幫忙生成喔

    例如,在 ChatGPT 上傳剛下載的圖片,
    並輸入以下提示詞:

    將這個圖片,轉化為吉卜力風格
  14. 10.
    改善後的 QA
    與初版的內容相比,內容更完整了。
    評語
    請登入後才可以評分
    位置
    資料夾名稱
    AI 人工智慧之道 ~ 每天 10 分鐘,3 個月提升團隊業績 20%
    上傳者
    蘇德宙
    單位
    台灣數位員工
    建立
    2025-12-24 10:24:06
    最近修訂
    2025-12-24 10:24:06
    1. 1.
      第一章、用 AI 幫團隊業績成長 20%
    2. 2.
      第二章、紀錄經驗,寫 FAQ 就對了
    3. 3.
      第三章、10 倍速經驗傳承
    4. 4.
      第五章、推動 & 執行
    5. 5.
      第六章、常見問題
    6. 6.
      第七章、知識管理 ~ 挑戰與突破
    7. 7.
      第八章、xms+ AI 操作快速入門
    8. 8.
      第二章、AI 人工智慧之道